一、招標概況
五峰縣城公廁項目(二期)EPC總承包于2019年8月8日在五峰公共資源交易信息網發布招標公告,2019年9月3日9時30分在五峰公共資源交易中心開標、評標 ,根據評標委員會提交的評標報告,現將中標候選人公示如下:
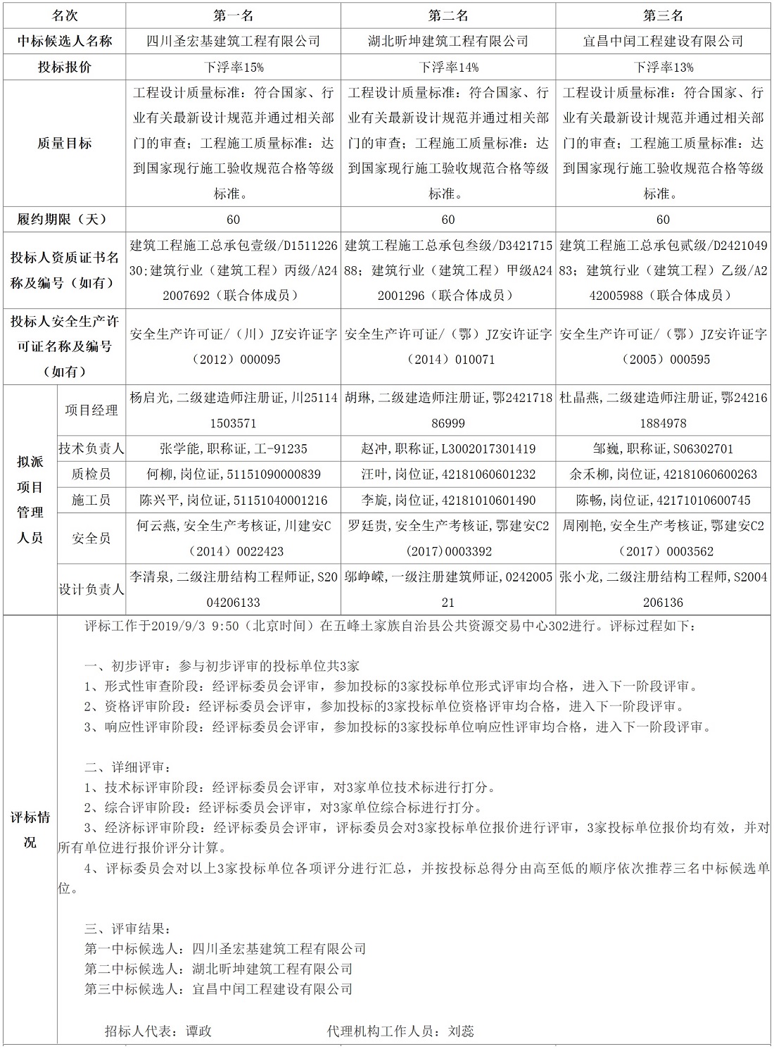
二、評標結果

三、公示時間
公示期為2019年9月3日17時至2019年9月6日17時。
四、異議與投訴
投標人或者其他利害關系人對評標結果有異議的,應在評標結果公示期內以書面形式向招標人提出,招標人將自收到異議之日起3日內作出書面答復,作出答復前,將暫停招標活動。
投標人或者其他利害關系人對招標人答復仍持有異議的,應當在收到答復之日起10日內持招標人的答復及投訴書,向行業主管部門或公共資源交易綜合監管機構提出投訴。
五、聯系方式
1.招標人:宜昌長樂城市建設投資開發有限責任公司
電話(傳真):13618680456
2.招標代理機構:湖北夷陵造價咨詢事務所有限公司
電話(傳真):0717-6460656
3.行業主管部門:五峰土家族自治縣住房和城鄉建設局
電話(傳真): 0717-5758420
4.公共資源交易綜合監管機構:五峰土家族自治縣公共資源交易監督管理局
電話(傳真):0717-5826269